gemini cli 라는 것이 생겼습니다. 이제 윈도우 powershell에서 사용할 수 있는데요. 사용하려는 목적은 클로드 ai로 blender에 그림 좀 그려보는걸 해보려하는데, 좀만 하면 무료버전이라고 그리다 말더라구요.
그래서 유료 결제는 현재 안하니까 언젠가 결제하면 해야지 하고 포기하고 있었는데, gemini cli에서 지원을 한다고 합니다.
그래서 바로~ 설치해봤습니다.
Gemini CLI 설치 방법
1. node js 설치
아래 공식 node js에서 먼저 설치해야합니다.
https://nodejs.org/ko/download
2. gemini cli 설치
powershell에서 관리자모드로 아래 명령어를 입력하면 gemini-cli가 설치됩니다.
npm install -g @google/gemini-cli
문제점 발생시(트러블슈팅)
npm : 이 시스템에서 스크립트를 실행할 수 없으므로 C:\Program Files\nodejs\npm.ps1 파일을 로드할 수 없습니다. 자세한 내
용은 about_Execution_Policies(https://go.microsoft.com/fwlink/?LinkID=135170)를 참조하십시오.
위치 줄:1 문자:1
+ npm install -g @google/gemini-cli
+ ~~~
+ CategoryInfo : 보안 오류: (:) [], PSSecurityException
+ FullyQualifiedErrorId : UnauthorizedAccess
이 오류 메시지는 PowerShell의 실행 정책(Execution Policy) 때문에 발생했습니다.
Windows PowerShell에서는 스크립트 실행을 보안상 제한해두는데, npm.ps1 같은 스크립트 실행에 대한걸 막는데 사용됩니다.
✅ 해결방법
1️⃣ PowerShell을 관리자 권한으로 실행
시작 메뉴 > PowerShell > 관리자 권한으로 실행
2️⃣ 현재 실행 정책을 확인
Get-ExecutionPolicy
결과는 보통 Restricted 또는 RemoteSigned
3️⃣ 실행 정책을 일시적으로 완화
Set-ExecutionPolicy -Scope Process -ExecutionPolicy Bypass
-Scope Process를 주면 현재 PowerShell 세션에서만 적용되고,
종료하면 다시 원래 정책으로 돌아가니까 안전합니다.
4️⃣ 다시 시도
npm install -g @google/gemini-cli
영구적으로 풀고 싶다면, 아래 명령어로 쓰면되지만, 보안상 안전하진 않습니다.
Set-ExecutionPolicy -Scope CurrentUser -ExecutionPolicy RemoteSigned
설치가 되면 아래와 같이 기본 설정 및 구글 로그인 등의 방법들이 나옵니다.



로그인을 마치면 이제 채팅하듯이 창이 뜹니다.
질문 등을 하면 됩니다.
Blender MCP 연결방법
이제 MCP 를 연결해보겠습니다.
C:\Users\[USER]\.gemini\ 폴더에 들어가면 settings.json 파일이 있습니다.
아래와 같이 blender-mcp를 추가합니다.
{
"theme": "Default",
"selectedAuthType": "oauth-personal",
"mcpServers": {
"blender": {
"command": "uvx",
"args": [
"blender-mcp"
]
}
}
}
아래 사이트에서 blender addon.py을 다운 받습니다.
https://github.com/ahujasid/blender-mcp

Blender의 Edit > Preferences에 들어가서 Add-ons에 들어갑니다.
Install 을 클릭해서 다운로드한 addon.py 파일을 선택합니다.
설치 후 좌측에 체크박스로 애드온을 활성화 시킵니다.

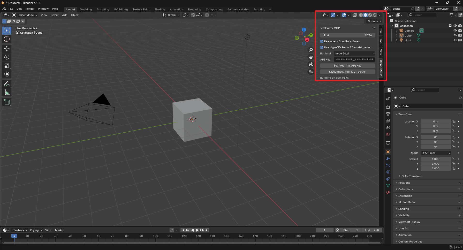
서버연결을 해야하는데요. N을 누르면 우측에 항목들이 생깁니다. 거기서 BlenderMCP를 누르면 포트와 Connect to MCP server 라는 항목이 생깁니다. 체크 다 하고 누르면 됩니다.(Set Free Trial API Key 까지 누르면 됩니다)
이제 연결됐으면 gemini cli에서 mcp를 이용해서 그리면 됩니다.

다리가 6개군요. 잘좀 그려달라고 해보겠습니다.

다리는 4개지만 꼬부기가 아니네요.
프롬프트를 잘 써줘야 제대로 된 출력이 나옵니다.


이것저것 그려봤는데, 나름 재미있습니다.
한번 활용해보세요~
'다양한 TIP' 카테고리의 다른 글
| 구글 슬라이드(ppt) 링크 항상 1번페이지 보이는 방법(매주 업데이트되는 Google Slides 보고서, 왜 항상 아래에서 시작될까?) (0) | 2025.07.18 |
|---|---|
| 100억 자산가의 부자 철학과 분할 매매의 모든 것 (2) | 2025.05.26 |
| 리눅스 실무 사용 명령어 정리 (1) | 2025.05.16 |
댓글