반응형
Blender로 3D 이미지를 obj, mtl 파일로 바꾼 후 js로 converting 하는 방법을 기술한다.
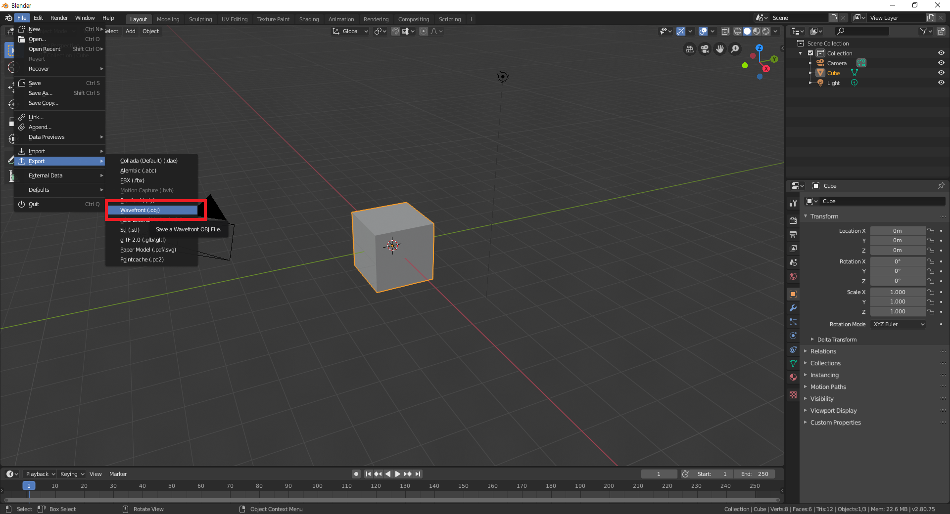
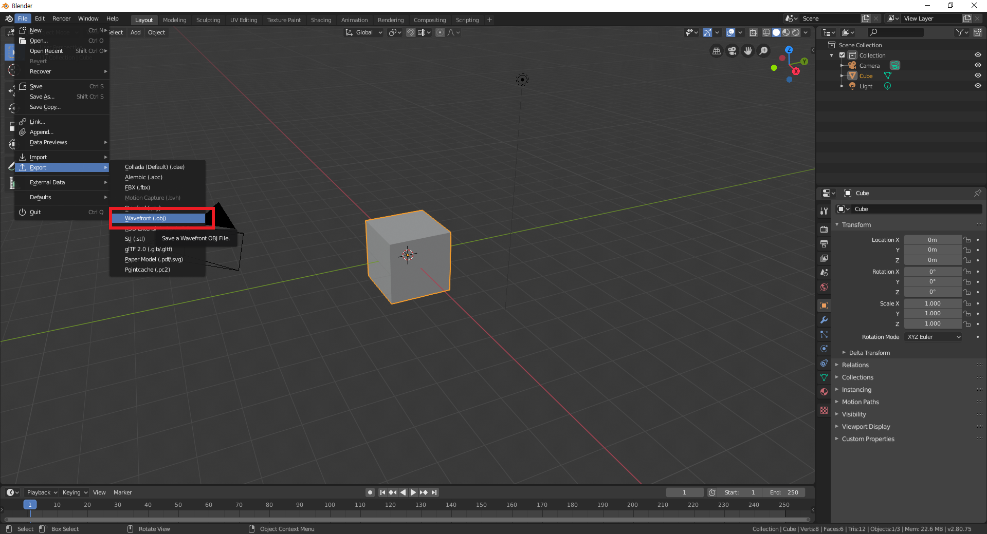
첫번째로 .obj 파일로 export한다.
File -> Export -> Wavefront(.obj) 클릭하면 export 할 수 있다.

이 이후 아래의 사이트에서 convert_obj_three.py 파일을 가지고 js로 변환할 수 있다.
https://github.com/timoxley/threejs/blob/master/utils/exporters/obj/convert_obj_three.py
obj, mtl 로 구성된 파일을 같은 폴더에 넣어주고 convert 한다.
ex)
python convert_obj_three.py -i sample.obj -o sample.js
이제 sample.js 파일이 생성되어 있음을 볼 수 있다.
반응형
'새로운시도' 카테고리의 다른 글
| 무료 이미지 사이트 이용하기 - freepik (0) | 2022.09.12 |
|---|---|
| 빌드박스 OpenAL initialization failed 에러 해결하기 (0) | 2022.09.12 |
| 빌드박스 시작하기 - 설치 (0) | 2022.09.12 |
댓글